BDL 3D Vessel Cleaner 

Main Content

Videos 

Pump Flow Diagram:

Electrical Schematic - Pump:

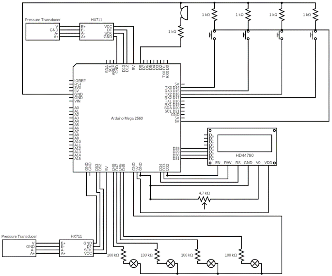
ELECTRICAL SCHEMATIC - ARDUINO SYSTEM:

CONCEPT GENERATION - PUMP FLOW:

 

HEATING ELEMENT ALPHA:

FILTER PROTOTYPE:

Uncleaned Models:

Cleaned Models:

Final Design: