Gallery








Finite Element Analysis for our third design iteration.
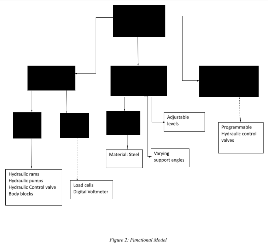
Functional Model
Decision Matrix for two initial design concepts.
Design Functional Model
These are four views of the finalized SOLIDOWORKS model.
This is a side view of the finalized CAD model.








