LumberHack logo

About the Project

Facilitating Forest Monitoring with Mobile Lidar

Check out the sponsor's project info.

Project Description


Forest ecosystem health is at the center of many large-scale environmental problems that we face today. Efforts to prevent wildfires and handle their fallout, for example, or to ensure that forests maintain their important role as carbon sinks while climate change progresses, will benefit from an increased understanding of these crucial environments. Mobile lidar scanning, a technique that relies on lidar, a remote sensing technology, is used to gather large amounts of three-dimensional data from forests. These data can in theory be used to create visual models or answer quantitative questions about forest makeup. In practice, it is difficult for the non-specialist to make much sense of the vast and complicated data that result. Tools exist to help with stages of the pipeline, but many require technical knowledge or were developed for airborne lidar scanning, a separate technology.

To bridge this gap, we plan to develop a start-to-end solution that is accessible by the non-specialist, and delivers results in the browser. The solution will accept mobile lidar data as input, and generate various useful statistics and visualizations which can be filtered and manipulated within a web application. This will improve upon the currently used methods, which are somewhat strung together and lack a cohesive pipeline.


High Level Requirements


Requirements have been gathered through multiple meetings with our client with discussions on what already exists, and what should exist. The Requirements Specification Document is linked on the Deliverables page. These requirements are split into three sections:
Functional

Non-Functional Environmental


Solution Vision


The envisioned solution of this project will serve as a resource for researchers and ecologists to analyze their own MLS data. As part of the final product, the team plans to create an easy-to-use application with the following features:

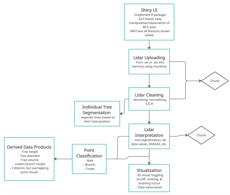
The final product will be a single portable tool that any ecologist can access and use. With a straightforward GUI, the team plans for users to be more focused on their research than on learning a new piece of software. The project will focus on creating a MLS specific application to support the growing number of researchers utilizing MLS. The features explained above will be wrapped into a Shiny R application that will be portable and accessible from the web.

Below is a flowchart that details the structure of the app:


Technologies


The technologies used in the software development for our project are:

GitHub: The ability to work collaboratively on code allows all team members to develop portions of the code that can be integrated without issues.

R: With R's ability to effectively manage data by reshaping, cleaning and analyzing it is a key technology to be used in the management of the point cloud data generated from mobile lidar systems.

C++: Using multithreaded operations data can be efficiently loaded and used, which will improve the performance of our project. C++ also offer's tools that can provide 3d visualizations of the mobile lidar point cloud data.


Schedule