Low Price Drives

Main Content

 

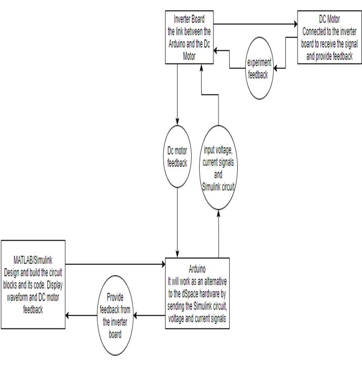
This project aims to design and build a compressed inverter board (PCB) and syndicate the Arduino controller with the board to implement the Electric Drives lab experiments. The new design's goal is to make the electric drives courses labs easier and flexible for the students. The classes are using dSpace hardware and control desk software for lab experiments. The dSPACE hardware and software are too expensive, and our project is to build a cheap instrumentation platform to do the electric drives labs. The Arduino is an affordable solution to replicate the dSpace functionality. Firstly, we have to work on the dSPACE lab experiments to get familiarized with how the PCB and the motor are working. Therefore, we will implement the experiments and program it into the Arduino. We will still be using the MATLAB/Simulink with the Arduino to check the measurements and the results. The feedback can be shown on a plot. The project aims to lower the cost of the electric drives lab's equipment and make the students' experience with the electric drives labs easier to understand and less difficult to set up.

 

Requirements specifications

1. Design
NAU EE students are using dSpace to do the labs in the electric drive courses in all these years. The dSpace is a hardware platform made of a processor and interfaces for sensors. Besides, the Simulink blocks are needed to integrate the interface into the MATLAB/Simulink; the hardware is too expensive, such as the cost of updating the software. The hardware part is costing $4000 per unit, and the software part upgrades costing $300 per unit. To lower the lab's cost and the lab equipment, the client asked us to use an Arduino to replace the dSpace hardware and software attend a cheaper option if programmed in the correct way can do all the dSpace functions, and it can implement all the labs. When the IT updates the computers at the engineering building in lab rooms, the dSpace in the computer is hard to be identified in the MATLAB, which will cost a significant issue to continue working.

 

2. Hardware


Our client has asked us to replace the current hardware that is being used in the lab. He asked us to use the Arduino board to replace the dSpace. Design a new inverter board using a smaller PCB than the current board. We must teh same components that we have on our current board.

 

3. Software


First, we built a circuit on the MATLAB Simulink module according to the experimental instructions; then, in the case of confirming that the circuit was no error, we saved the circuit as an EXP.mdl file. Next, we imported the file into dSpace Control Desk Center and created "One New Project,"; then, using the Arduino code to measure the motor's speed and send PWM signal to the inverter board. Finally, we converted the Arduino code to MATLAB code and used a Simulink design that can read the speed of the motor and get a PWM signal.

4. Overview


For our project the hardware and software we are using is an inverter board, DC motor and Arduino. The Arduino will be replacing the dSPACE which is the current hardware and software that is being used in the lab. We will be creating a circuit based on the lab requirements and the labs structures. Generating the code that will be implement the circuit onto the Arduino by creating the code and run it. Signals will be sent from the Arduino to the inverter board in which it will send the signals to the DC motor causing to start running based on the signals sent therefore the encoder in the DC generator will be sending the feedback to the Arduino and show the results on the screen.